#include <aedSpinner.h>
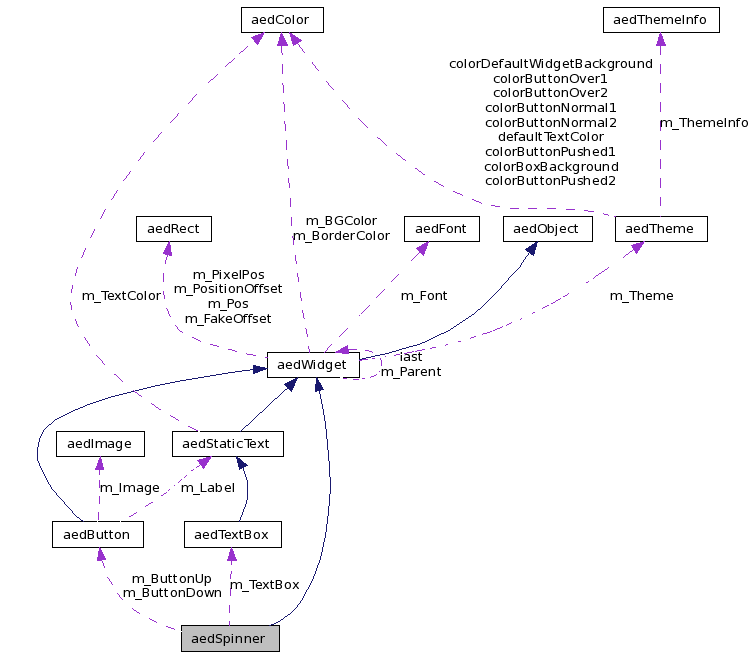
Inheritance diagram for aedSpinner:


Public Member Functions | |
| aedSpinner () | |
| virtual void | create (aedWidget *parent=NULL, aedRect pos=aedDEFAULTPOSITION, std::string caption="") |
| int | wm_update (Uint32 msdelta) |
| void | incrementValue () |
| void | decrementValue () |
| Sint32 | getValue () const |
| void | setValue (Sint32 val) |
| void | setRange (Sint32 minval, Sint32 maxval) |
| void | getRange (Sint32 *minval, Sint32 *maxval) const |
Private Member Functions | |
| void | textbox_change (void *caller, void *data) |
| void | buttonUpClicked (void *caller, void *data) |
| void | buttonDownClicked (void *caller, void *data) |
Private Attributes | |
| Sint32 | m_Value |
| Sint32 | m_Min |
| Sint32 | m_Max |
| aedButton | m_ButtonUp |
| aedButton | m_ButtonDown |
| aedTextBox | m_TextBox |
| aedSpinner::aedSpinner | ( | ) |
| void aedSpinner::buttonDownClicked | ( | void * | caller, | |
| void * | data | |||
| ) | [private] |
| void aedSpinner::buttonUpClicked | ( | void * | caller, | |
| void * | data | |||
| ) | [private] |
| virtual void aedSpinner::create | ( | aedWidget * | parent = NULL, |
|
| aedRect | pos = aedDEFAULTPOSITION, |
|||
| std::string | caption = "" | |||
| ) | [virtual] |
Reimplemented from aedWidget.
| void aedSpinner::decrementValue | ( | ) |
| void aedSpinner::getRange | ( | Sint32 * | minval, | |
| Sint32 * | maxval | |||
| ) | const [inline] |
| Sint32 aedSpinner::getValue | ( | void | ) | const [inline] |
| void aedSpinner::incrementValue | ( | ) |
| void aedSpinner::setRange | ( | Sint32 | minval, | |
| Sint32 | maxval | |||
| ) |
| void aedSpinner::setValue | ( | Sint32 | val | ) |
| void aedSpinner::textbox_change | ( | void * | caller, | |
| void * | data | |||
| ) | [private] |
| int aedSpinner::wm_update | ( | Uint32 | msdelta | ) | [virtual] |
Reimplemented from aedWidget.
aedButton aedSpinner::m_ButtonDown [private] |
aedButton aedSpinner::m_ButtonUp [private] |
Sint32 aedSpinner::m_Max [private] |
Sint32 aedSpinner::m_Min [private] |
aedTextBox aedSpinner::m_TextBox [private] |
Sint32 aedSpinner::m_Value [private] |
1.4.7